Troubleshooting

Communication Instances

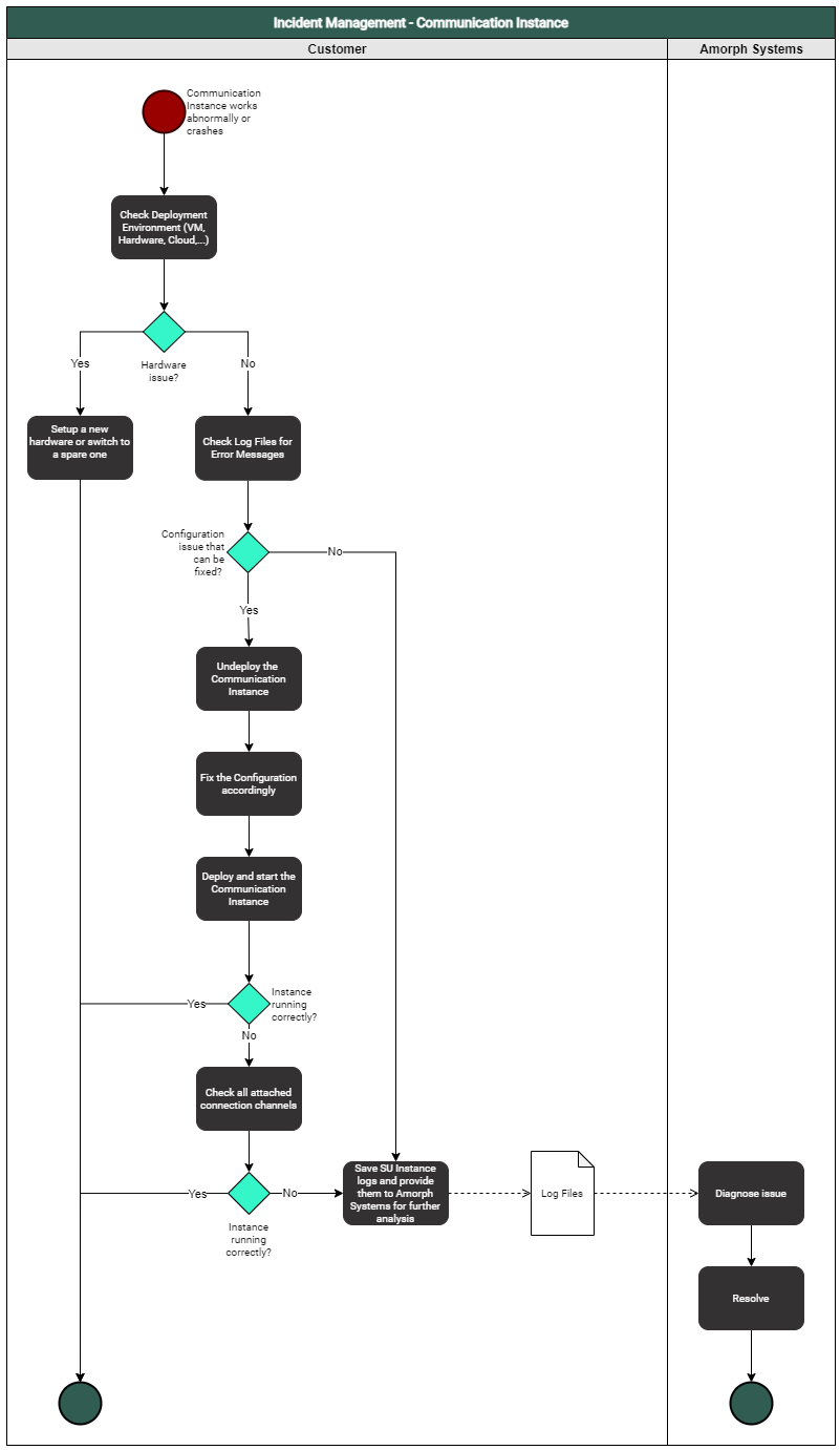
Determine if there is an issue with the deployment environment (VM, Cloud, other Hardware) where the Communication Instance is operated on.

  • In case of a HW problem setup a new HW (or switch to a spare HW). Ensure to place the correct security certificates on the new HW. Perform a new deployment of a new SU Instance with SU Manager on the new HW.

  • In case, the HW is operating correctly navigate to the log file of the deployed instance ./SmartUnifierManager/deploy/<deployment-id> and check for error messages.

    • If there is a configuration issue which can be fixed:

      • Undeploy the Communication Instance

      • Fix the configuration issue accordingly

      • Deploy and start the Communication Instance

    • If there is a configuration issue which can not be fixed save the log files and contact Amorph Systems through the Support Portal for further assistance

Communication Instance Incident Management

SMARTUNIFIER Manager

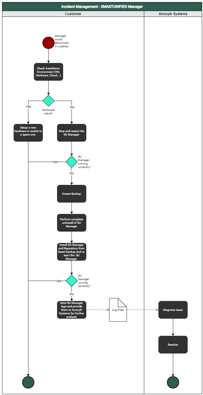
Determine if it is a HW problem on the HW where SMARTUNIFIER Manager is operated.

  • In case of a HW problem, setup a new HW or switch to a spare HW. Perform installation of SU Manager and Repository from latest backup and re-start the Manager on the new HW.

  • In case HW is operating correctly stop and restart the Manager

  • If the Manager is still not running correctly:

    • Create a Backup

    • Perform a complete uninstall of the Manager

    • Install the Manager with the Repository from the latest backup and start the Manager

  • If the Manager is still not working navigate to ./SmartUnifierManager/log and save the log files (debug.log and info.log) and contact Amorph Systems through the Support Portal for further assistance

Manager Incident Management